本文
【鹿児島県】鹿児島県男女共同参画審議会委員の募集について
鹿児島県男女共同参画審議会委員を募集しています
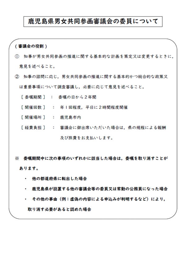
鹿児島県では、男女共同参画の推進に関する施策の総合的かつ計画的な推進に資するため、鹿児島県男女共同参画推進条例17条の規定に基づき、「鹿児島県男女共同参画審議会」を設置しています(現行の委員総数は20人)。
男女共同参画の推進について、広く県民の皆様からのご意見をいただくために、委員の一部を公募します。
詳細につきましては、鹿児島県ホームページをご覧ください。鹿児島県男女共同参画審議会委員の募集について<外部リンク>








